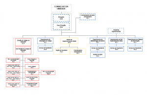
Organograma do CED

Estrutura Organizacional do Centro de Ciências da Educação – Departamentos

 

Clique na imagem para ampliar

 

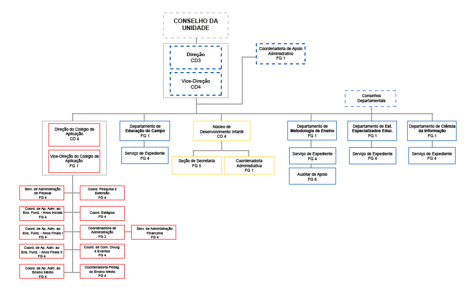
Estrutura Organizacional do Centro de Ciências da Educação – Cursos

 

Clique na imagem para ampliar